加拿大app官方版下载 > 新闻中心 > 行业资讯 > 10月起 一批电力市场新规正式实施!

行业资讯 -加拿大app官方版下载

时间:2025-10-09 来源:北极星电力市场网、新浪网

北极星网获悉,自2025年10月1日起,一批电力市场新政正式开始实施!

其中国家层面政策有:国家发改委、国家能源局发布的《电力市场计量结算基本规则》(发改能源规〔2025〕976号)、《关于完善价格机制促进新能源发电就近消纳的通知》(发改价格〔2025〕1192号)。

地方层面政策有:《宁夏开展连续结算试运行工作的通知》(宁发改电力〔2025〕617号)、《关于开展江西省电力现货市场连续试运行的通知》(赣发改能源〔2025〕622号)、《四川省关于近期现货市场试运行安排的公告》、《河南电力现货市场连续结算试运行公告》、《江西省电力市场规则(试行4.0版)》(华中监能市场规〔2025〕82号)、《宁夏深化新能源上网电价市场化改革实施方案》(宁发改价格(管理)〔2025〕580号)、《湖北省深化新能源上网电价市场化改革促进新能源高质量发展实施方案》(鄂发改价管〔2025〕222号)、《天津市优化峰谷机制有关事项》(津发改价管〔2025〕277号)、《云南省虚拟电厂建设管理办法(试行)》、《上海市关于本市电网企业代理购电工作有关事项的通知》(沪发改价管〔2025〕31号)、《陕西省鼓励燃煤自备电厂参与陕西电网调节工作的通知》(陕发改运行〔2025〕1325号)等。

此外,宁夏、河北南网两地近期发布了征求意见稿文件:《宁夏建立发电侧容量电价机制的通知(征求意见稿)》、《关于优化调整河北南网工商业及其他用户分时电价政策的通知(征求意见稿)》,其中也标注了文件自2025年10月1日起执行。

详情如下:


国家层面

电力市场计量结算基本规则

  国家发展改革委、国家能源局印发《电力市场计量结算基本规则》(发改能源规〔2025〕976号)。

  《规则》既是贯彻落实党中央、国务院进一步深化电力体制改革、加快建设全国统一大市场有关精神的重要举措,也是对之前政策文件的延续和完善。《规则》出台后,标志着以《电力市场运行基本规则》为基础,电力中长期、现货、辅助服务规则为主干,信息披露、市场注册、计量结算为支撑的电力市场“1 6”基础规则体系构建完成,为建设全国统一电力市场奠定坚实规则基础。

  参与电力市场的虚拟电厂(聚合商)、新型储能等新型经营主体遵照本规则执行,电力交易机构和电网企业以市场经营主体为单元开展结算。

  结算原则上以自然月为周期开展。已发布的正式结算结果(含日清分结果)如有变化,应向相关市场经营主体披露变动原因和变动情况。其中:

  (一)电力现货市场未连续运行时,开展年度、月度交易的地区,按自然月为周期进行结算;开展多日交易的地区,按最小交易周期进行量价清分,按自然月为周期进行结算。

  (二)电力现货市场连续运行时,原则上采用“日清月结”的结算模式,按日对已执行的成交结果进行量价清分,月度结算结果应是日清分结果的累计值叠加按自然月结算的相关科目,按自然月为周期进行结算。

  (三)电力辅助服务、零售等市场根据辅助服务市场、零售市场规则明确的周期开展清分,按自然月为周期进行结算。

  电力市场结算不得设置不平衡资金池,每项结算项目均需独立记录、分类明确疏导并详细列支。

关于完善价格机制促进新能源发电就近消纳的通知

  国家发展改革委、国家能源局发布关于完善价格机制促进新能源发电就近消纳的通知(发改价格〔2025〕1192号)。文件明确,按照“谁受益、谁负担”原则,对电力系统提供的稳定供应服务,就近消纳项目公平承担输配电费、系统运行费等费用;未接入公共电网的项目,不缴纳稳定供应保障费用。

  项目实行按容(需)量缴纳输配电费,下网电量不再缴纳系统备用费、输配环节的电量电费。月度容(需)量电费计算方法为:容(需)量电费=按现行政策缴纳的容(需)量电费+所在电压等级现行电量电价标准×平均负荷率×730小时×接入公共电网容量。其中,平均负荷率暂按所在省份110千伏及以上工商业两部制用户平均水平执行,由电网企业测算、经省级价格主管部门审核后公布;接入公共电网容量为项目同时使用的受电变压器容量及不通过变压器接入的高压电动机容量之和。

  可靠性要求高、按要求需进行容量备份的项目,可选择继续按现行两部制输配电价模式缴费,其中容(需)量电费按现行政策执行,电量电费根据实际用电量(含自发自用电量)以及所在电压等级电量电价标准缴纳。

地方层面

宁夏电力现货市场开展连续结算试运行工作的通知

  宁夏回族自治区发展改革委发布关于开展宁夏电力现货市场连续结算试运行工作的通知。文件明确,9月29日至30日仅调电不结算(9月28日至29日组织9月29日至30日的日前现货交易),10月1日起实际结算(9月30日组织10月1日的日前现货交易)。

  本次结算试运行电能量市场开展中长期市场,省内日前、实时现货市场。辅助服务市场开展调频辅助服务市场、爬坡辅助服务市场,调峰辅助服务市场与现货市场融合。

  宁夏电网省级及以上调度管辖的区内公网煤电机组以“报量报价”方式参与,已取得中长期交易合同且具备技术准入条件的集中式新能源场站以“报量报价”方式参与,直接参与或聚合的分布式及分散式新能源以“报量报价”方式参与,其余的分布式及分散式新能源以“不报量不报价,接受实时现货价格”方式参与,批发用户、售电公司以“报量不报价”参与现货交易,独立储能以“报量报价”方式参与,虚拟电厂以自主选择“报量报价”或“报量不报价”方式参与。

  未按要求及时申报的,采用市场主体申报的缺省信息出清,缺省值也未申报的,发电侧按照现货最低限价40元/兆瓦时申报,用户侧按照中长期交易曲线申报,储能未申报则不进行调用。

  现货交易申报、出清环节均设置限价,限价范围为40-800元/兆瓦时。后续若自治区发展和改革委出台相关政策文件,则根据政策内容,经对全市场公示后,修改现货交易申报、出清环节限价。

关于开展江西省电力现货市场连续试运行的通知

  江西省发展改革委、国家能源局华中监管局发布关于开展江西省电力现货市场连续试运行的通知。

  其中提到,在《江西省电力市场规则(试行4.0版)》正式印发后,自10月1日起启动电力现货市场连续结算试运行,实现电力现货市场从“阶段性交易”转向“常态化运行”,检验市场运行、交易结算、风险防控等机制与协同联动能力。同时,做好电力市场建设与峰谷分时电价政策、新能源上网电价市场化改革、电网代理购电等工作的衔接。试运行满一年后,经过评估等程序转入正式运行。

四川省关于近期现货市场试运行安排的公告

  国网四川省电力公司发布关于近期现货市场试运行安排的公告,本次第二次结算试运行时间于2025年9月26日24:00结束,9月27日-9月30日开展模拟调电试运行,10月1日起开展整月结算试运行。

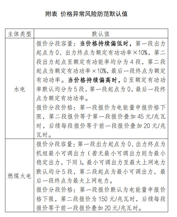
  国网四川电力有限公司发布关于实施市场价格异常风险防范措施的公告。公告显示,自2025年9月29日起现货市场试运行期间实施相关防范措施。

  一是当全天实时出清价格累计8个小时低于0元/兆瓦时,即价格持续偏低,次日申报时,取消水电作为价格接受者的参与方式,同时将水电第一段报价分段容量系数a2调整为10%,其余报价分段容量系数a调整为22.5%,将水电第二段与第一段报价的报价分段价差系数β1调整为45元/兆瓦时,将燃煤火电第二段与第一段报价的报价分段价差系数β1调整为200元/兆瓦时,持续时间10天。

  二是当全天实时出清价格累计8个小时达到电能量出清价格上限(枯水期取市场力缓解机制中的合理申报价格),即价格持续偏高,次日申报时,将水电报价分段容量系数a调整为20%,持续时间10天。

  三是市场价格异常风险防范措施执行期间,水电、燃煤火电应按上述要求申报交易信息,若申报不符合要求或未及时申报的,则按价格异常风险防范默认值参与出清。价格异常风险防范默认值详见附表。

河南电力现货市场连续结算试运行公告

  河南电力交易中心发布河南电力现货市场连续结算试运行公告,河南电力现货市场于9月30日由整月结算试运行无缝转入连续结算试运行。

  发电侧:参与现行中长期交易的统调燃煤发电企业;统调新能源场站。

  新增发电侧经营主体:厚德#1机、厚德#2机、协合风电场、渑韶光伏电站、朔光光伏电站。后续新准入经营主体按要求参与市场。

  用户侧:普通市场化及代理工商业电力用户。

新型经营主体:统调独立储能电站、负荷聚合商

  根据公告,连续结算试运行沿用9月整月结算试运行工作方案,售电公司峰谷电量比限制、中长期交易安全校核与9月工作方案一致,中长期合约曲线全部通过交易形成。建立试运行方案动态调整机制。现货专班结合实际情况组织研究试运行工作方案优化调整事项,报请政府主管部门批准后执行。十一假期期间,9月30日、10月3日、10月6日需进行未来3日市场申报。

江西省电力市场规则(试行4.0版)

  华中能监局、江西省发展改革委、江西省能源局联合印发《江西省电力市场规则(试行4.0版)》(华中监能市场规〔2025〕82号),《规则》包括《江西省电力市场注册实施细则》《江西省电力中长期交易实施细则》《江西省电力现货交易实施细则》《江西省电力市场风险防控实施细则》《江西省电力市场结算实施细则》《江西省电力零售市场实施细则》,自2025年10月1日起执行,2025年9月江西电力现货市场调电试运行期间参照执行。

  《规则》明确支持发电企业、售电公司、电力用户及储能、虚拟电厂等新型经营主体通过双边协商、集中竞价、挂牌交易等多种方式参与市场,并细化了中长期交易分时段计量、现货市场全电量竞价等规则,推动电力资源配置从“计划调度”向“市场驱动”转型。

  在绿色发展方面,新版规则首次系统规范了绿色电力交易机制,明确风电、光伏等可再生能源发电企业可通过市场化方式参与中长期及现货交易,并配套建(7.490, 0.04, 0.54%)可持续发展价格结算机制。

  当预测系统备用容量不足时,市场运营机构可启动需求响应或调用跨省电力资源;若发现经营主体存在操纵价格、串通报价等行为,将依法处罚并公示。结算环节则采用“日清月结”模式,明确电能量电费、偏差电费、阻塞费用等分项计算规则,确保经营主体权益。

  其中《江西省电力零售市场实施细则》明确,市场初期,为保障江西省零售用户价格平稳,并考虑售电公司运营成本的基础上,建立零售市场超额收益分享机制。各售电公司月度平均度电批零价差上限为10元/兆瓦时,高于10元/兆瓦时的部分进行零售市场超额收益分享,超出部分的零售收益由售电公司与其服务的零售用户按2:8比例分享,售电公司超额收益返还费用按对应服务的零售用户结算电量比例返还。

宁夏深化新能源上网电价市场化改革实施方案

  宁夏发展改革委、国家能源局西北监管局发布关于印发《自治区深化新能源上网电价市场化改革实施方案》的通知。

  其中提到,推动新能源上网电量参与市场交易。新能源项目(风电、光伏发电,下同)上网电量原则上全部进入电力市场,上网电价通过市场交易形成。新能源项目可报量报价参与交易,也可作为价格接受者参与交易。鼓励分布式(分散式)新能源项目直接或通过聚合方式参与市场交易。

  完善市场交易和价格机制。建立健全现货市场交易规则,推动新能源公平参与实时市场,实现自愿参与日前市场。宁夏电力现货市场申报价格暂定上限为0.8元/千瓦时、下限为0.04元/千瓦时,后续根据电力市场运行情况适时调整。完善中长期市场交易规则,缩短交易周期、提高交易频次。允许供需双方结合新能源出力特点,合理确定中长期合同的量价、曲线等内容,并根据实际灵活调整。鼓励新能源发电企业与电力用户签订多年期购电协议,提前管理市场风险,形成稳定供求关系。

存量项目:

  项目范围:2025年6月1日以前投产的新能源存量项目。

  机制电量:分布式(分散式)项目上网电量全部纳入机制电量,集中式补贴项目机制电量比例为10%,2024年6月1日前投产的集中式平价项目机制电量比例为30%,2024年6月1日起投产的集中式平价项目机制电量比例为10%。

  机制电价:为宁夏燃煤发电基准价(0.2595元/千瓦时)。

  执行期限:按照项目达到全生命周期合理利用小时数与项目投产满20年较早者确定。执行固定电价的新能源项目,按照原核定电价执行。享有财政补贴的新能源项目,全生命周期合理利用小时数内的补贴标准按照原有规定执行。

增量项目:

  项目范围:2025年6月1日起投产的新能源增量项目。

  机制电量:初期纳入机制的电量规模与现有新能源价格非市场化比例适当衔接,每年新增纳入机制的电量规模,可根据国家下达的年度非水电可再生能源电力消纳责任权重完成情况,以及用户承受能力等因素适时调整。

  机制电价:增量新能源项目机制电价通过统一竞价形成。已投产和未来12个月内投产、且未纳入机制执行范围的新能源项目自愿参与竞价。综合考虑合理成本收益、绿色价值、市场供需、用户承受能力、有序竞争等因素,竞价上限暂设为0.2595元/千瓦时,下限为0.18元/千瓦时,后续视情况调整。

  竞价时按报价从低到高排序确定入选项目,机制电价原则上按入选项目最高报价确定、但不得高于竞价上限。村级光伏帮扶电站项目按照农业农村部门相关政策执行。

  执行期限:纳入机制的增量项目执行期限为12年。

湖北省深化新能源上网电价市场化改革促进新能源高质量发展实施方案

  湖北省发改委、省能源局发布关于印发湖北省深化新能源上网电价市场化改革促进新能源高质量发展实施方案的通知。

  文件明确,新能源上网电量全面参与市场交易。省内所有风电、(4.730, 0.04, 0.85%)发电项目上网电量原则上全部进入电力市场,上网电价通过市场交易形成。集中式新能源原则上报量报价参与市场交易,符合条件的分布式新能源可单体或聚合后同步参与中长期和现货市场。未报量报价参与市场的新能源,接受现货市场同类项目的月度分时点实时加权平均价格,2025年12月31日前,分布式新能源接受现货市场同类项目月度全时点实时加权平均价格。

存量项目:

  做好存量项目机制执行。存量项目由国网湖北省电力有限公司按照规则确定,报省发改委备案,定期在国网新能源云平台、网上国网公布。

  机制电量:集中式新能源,机制电量占该项目省内上网电量比例上限为12.5%。分布式新能源,机制电量占该项目省内上网电量比例上限为80%。光伏扶贫项目机制电量比例上限为100%。各项目每年可按照不高于规定比例上限,自主确定执行比例(不得高于上一年)。

  机制电价:统一为0.4161元/千瓦时。

  执行期限:执行起始月份为2025年10月,原则上执行至投产满20年对应月份,投产未满20年即已达到规定的全生命周期合理利用小时数的(风电36000小时、光伏22000小时),不再纳入机制范围。

增量项目:

  实行增量项目竞价机制。对2025年6月1日起投产的增量项目,每年根据国家下达的非水可再生能源消纳责任权重完成情况、用户承受能力等因素,动态调整全省增量新能源项目整体纳入机制电量的总规模。

  单个增量项目通过竞价方式确定是否进入机制执行范围。竞价工作由省发改委牵头,省能源局、华中能源监管局参与组织,国网湖北省电力有限公司具体实施,原则上每年底前组织一次。

  初期分为风电、光伏两类竞价。综合考虑合理成本收益、绿色价值、电力市场供需形势、用户电价承受能力等因素确定竞价上限;考虑成本因素、避免无序竞争等设定竞价下限。

  明确增量项目执行期限。入选的增量项目机制电价执行期限暂定为12年。分布式项目投产后,连续两个自然年自发自用率都高于全省分布式平均自发自用率水平10个百分点以上的,执行期限可增加1年,可增加的执行期限最多不超过2年。入选时已投产的项目,原则上以入选时间为执行起始时间。入选时未投产的项目,以项目申报的投产时间为执行起始时间;如实际投产时间晚于申报投产时间,实际投产前的机制电量不予补结;若实际投产时间晚于申报投产时间超过6个月,当次入选结果作废,并取消项目投资方三年内所有增量项目竞价资格。

天津市优化峰谷分时电价机制有关事项

  天津市发展和改革委员会发布关于优化我市峰谷分时电价机制有关事项的通知。

  文件明确,根据天津市电力系统净负荷曲线和可再生能源发展情况,分季节调整峰谷时段划分,调整后的峰谷时段具体为:

(一)7、8月

峰时段:15:00-23:00;

  平时段:00:00-01:00、09:00-15:00、23:00-24:00;

  谷时段:01:00-09:00。

(二)其他月份

峰时段:08:00-10:00、16:00-22:00;

  平时段:06:00-08:00、10:00-12:00、14:00-16:00、

22:00-24:00;

  谷时段:00:00-06:00、12:00-14:00。

  其中,1、2、12月高峰时段中18:00-20:00及7、8月高峰时段中20:00-22:00为尖峰时段。

  结合市电力系统峰谷差率变化、可再生能源消纳和储能等系统调节能力情况,调整峰谷浮动比例。峰段电价在平段电价的基础上上浮60%、谷段电价在平段电价的基础上下浮60%,尖峰电价在峰段电价基础上上浮20%。

云南省虚拟电厂建设管理办法(试行)

  云南省能源局发布关于印发《云南省虚拟电厂建设管理办法(试行)》的通知。文件明确,鼓励能源企业、售电公司、负荷聚合商、电力用户等市场主体积极投资虚拟电厂,大力支持民营企业参与虚拟电厂投资开发与运营管理,共同推动技术及模式创新。

  虚拟电厂应满足相关技术要求,具备参与电能量、辅助服务、需求响应等其中一种或多种市场的技术条件。具体技术指标包括安全指标、性能指标、监测能力、调节容量、调节时长、调节速率和调节精度等,可调节容量不小于1兆瓦,连续响应时间不低于1小时。

  取得虚拟电厂证书的运营商,其电力市场市场注册条件和流程初期可参照《售电公司管理办法》等文件要求在云南电力交易系统办理,并以独立主体身份参与电力中长期市场、电力现货市场、辅助服务市场和需求响应市场。各类分散资源在被虚拟电厂聚合期间,不得重复参与电力市场交易,不得以同一调节行为,重复获取收益。

上海市关于本市电网企业代理购电工作有关事项的通知

  上海市发展改革委发布关于本市电网企业代理购电工作有关事项的通知。

  文件明确,由市电力公司收购的水电、核电、华东统配、抽水蓄能等低价保量保价优先发电电量,价格从低到高优先匹配居民、农业用户等保障性用电电量(含居民、农业用户线损,下同)。匹配不足部分,通过市场化交易方式合理采购。

  根据本市电力市场建设情况,市电力公司可按照相关规则或方案逐步增加交易频次、缩短交易周期,参与中长期月内交易。本市电力现货市场启动连续长周期运行前,市电力公司通过参与场内集中交易方式(挂牌交易)代理购电,以报量不报价方式、作为价格接受者参与市场出清。其中采取挂牌交易方式的,价格按当月月度集中竞价交易的边际出清价格或加权平均价格确定。按照相关规则或方案接受偏差结算。本市电力现货市场启动连续长周期运行后,市电力公司可根据中长期、现货市场价格情况,灵活参与各周期中长期双边、集中竞价交易和现货交易。

陕西省鼓励燃煤自备电厂参与陕西电网调节工作的通知

  陕西省发展和改革委员会关于鼓励燃煤自备电厂参与陕西电网调节工作的通知。文件提出,省内机组容量可覆盖最大用电负荷且具有50%及以上调峰能力的并网燃煤自备电厂,在同一时刻通过调整自备机组的发电出力,机组和用电负荷整体具备下网调峰和上网顶峰能力。鼓励未参与电力市场的燃煤自备电厂积极参与电网调峰、顶峰,自愿参与电力市场交易的燃煤自备电厂,其上网电量和对应用户下网电量均按照相关市场规则执行。

  燃煤自备电厂执行调度指令参与电网调峰期间产生的电力用户下网购电电量,按照现货市场有关规则结算,该部分电量不纳入中长期签约比例要求,涉及的批发用户侧中长期超额获益不回收。燃煤自备电厂因机组检修、故障缺陷等自身原因造成的电力用户下网购电电量仍按现行结算方式执行。调度机构应及时向交易机构提供响应系统调峰的时段(最小时段为15分钟),保障结算工作正常开展。

  顶峰电量结算:燃煤自备电厂执行调度指令参与电网顶峰期间产生的上网电量,按照所在220/330千伏节点对应实时现货分时电价结算。燃煤自备电厂因机组缺陷限低、用户企业设备故障减产等自身原因造成的上网电量仍按现行结算方式执行。调度机构应及时向交易机构提供响应系统顶峰的时段(最小时段为15分钟),保障结算工作正常开展。

宁夏建立发电侧容量电价机制的通知(征求意见稿)

  宁夏发展改革委发布关于公开征求《建立发电侧容量电价机制的通知(征求意见稿)》意见的公告,其中提到,考虑风电、光伏在用电高峰时段提供可靠电力供应的能力有限,实施范围暂包括合规在运的公用煤电机组、电网侧新型储能,均不含直流配套电源。

  煤电机组、电网侧新型储能容量电费由有效容量、容量电价标准和容量供需系数三者乘积确定。

  容量电价标准方面,煤电机组、电网侧新型储能容量电价标准2025年10月至12月按照100元/千瓦·年执行,2026年1月起按照165元/千瓦·年执行。

  容量电费由区内全体工商业用户月度用电量和发电企业月度外送电量(不含直流配套煤电)按比例分摊。

河北南网优化调整工商业及其他用户分时电价政策(征求意见稿)

  河北省发改委发布关于公开征求《关于优化调整河北南网工商业及其他用户分时电价政策(征求意见稿)》意见的公告。

文件明确时段划分:

(一)春季(3、4、5月)

  深谷:12-15时,低谷:3-7时、11-12时,平段:0-3时、7-11时、15-16时,高峰:16-24时。

(二)夏季(6、7、8月)

  低谷:1-7时、12-14时,平段:0-1时、7-12时、14-16时,高峰:16-19时、22-24时,尖峰:19-22时。

(三)秋季(9、10、11月)

  深谷:12-14时,低谷:2-6时、11-12时、14-15时,平段:0-2时、6-11时、15-16时,高峰:16-24时。

(四)冬季(12、1、2月)

  低谷:2-6时、11-15时,平段:0-2时、6-7时、9-11时、15-17时、23-24时,高峰:7-9时、19-23时,尖峰:17-19时。

  相较于此前执行的分时电价现行政策,最大的变化为征求意见稿在春季(3、4、5月)增了3小时午间深谷,在秋季(9、10、11月)增加了2小时午间深谷。

  对于浮动比例,文件提出平段电价为代理购电当月平均购电价格,高峰和低谷电价在平段电价基础上分别上下浮动70%,尖峰电价在高峰电价基础上上浮20%、深谷电价在低谷电价基础上下浮20%。

  上网环节线损费用、输配电价、系统运行费、政府性基金及附加、历史偏差电费折价、执行1.5倍代理购电价格中的0.5倍加价部分不参与峰谷分时电价浮动。


特别声明:天泽电力转载其他网站内容,出于传递更多信息而非盈利之目的,同时并不代表赞成其观点或证实其描述,内容仅供参考。加拿大app官方版下载的版权归原作者所有,若有侵权,请联系加拿大app官方版下载删除。


上一篇:光伏发电利用率96.4%!2025年8月全国新能源并网消纳情况公布 下一篇:精品推荐 | 破解行业痛点,重塑高效开孔新标准
网站地图